日期:
來源:綜合整理收集編輯:admin
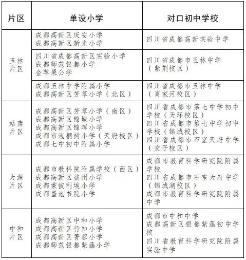
高新區公布了2022年小升初第一批次錄取、第二批次錄取公告。七中初中(天環校區)、石室天府(交子校區)各提供30人招生計劃,玉林中學(紫荊校區)、高新實驗中學、七中初中(錦城校區)、中和中學、銀都紫藤初中、省教科院附中、石室天府(錦城湖校區)、市教科院附中、市教科院附屬學校、電子科大實驗中學(尚豐校區)、云芯學校各提供20人招生計劃,面向符合在高新區升學條件的小學畢業生,通過先自愿報名、再電腦隨機錄取的方式安排學位。

大源片區:市教科院附屬學校、市教科院附屬中、石室天府(錦城湖校區),面向“升學區域”為益州小學、市教科院附小(西區)、蒙彼利埃小學、墨池書院小學4所單設小學的符合條件的畢業生,實行多校劃片電腦隨機錄取。
